
巴西牛腩
一、销售说明:售价为每公斤价格,巴西牛腩整块称重批发销售,每块的重量都不同,实际货款需根据当前售价及实际称重结果来计算,请联系客服沟通相关事宜,造成不便,敬请谅解!
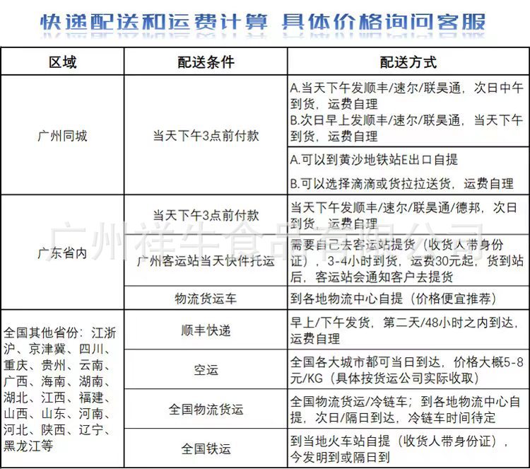
二、发货说明:1、当天15:00点前下单的,可当天发货,之后下单的第二天发货。
2、我们可以通过快递、物流、火车、汽运、空运等方式给全国各地客户发货(运费由客户承担)。
3、我们具有十几年的专业打包发货经验,货品是用隔温泡沫箱打包,每个泡沫箱可以装80斤左右的货品,保温泡沫箱可以在路上保持48-72小时不解冻,敬请放心。
服务热线:13427576413 陈先生











